• DESIGN
  • This is Real Anthology
  • The North Face
  • PISTIL Magazine
  • Encyclopedia Britannica
  • Richard Loving Paintings: 30-Year Review
  • A Misfit's Guide to Infiltrating a Cult
  • Illinois Environmental Council
  • Academic Newsletters
  • Bonhams
  • UI/UX
  • Help Out App
  • MH Learning Design Hub
  • EDUCATIONAL PUBLISHING
  • National Restaurant Association Educational Foundation
  • Content Essentials for Science
  • National Geographic School Publishing
  • BRANDING
  • NIKEiD
  • ALTA Rebrand
  • Light on Kundalini
  • Identity and Business Cards
  • STYLE GUIDES & SYSTEMS
  • ALTA
  • Light on Kundalini
EXPERIENCE
RESUME
About
Contact
Jenna Del Vigna
Jenna Del Vigna
  • DESIGN
  • This is Real Anthology
  • The North Face
  • PISTIL Magazine
  • Encyclopedia Britannica
  • Richard Loving Paintings: 30-Year Review
  • A Misfit's Guide to Infiltrating a Cult
  • Illinois Environmental Council
  • Academic Newsletters
  • Bonhams
  • UI/UX
  • Help Out App
  • MH Learning Design Hub
  • EDUCATIONAL PUBLISHING
  • National Restaurant Association Educational Foundation
  • Content Essentials for Science
  • National Geographic School Publishing
  • BRANDING
  • NIKEiD
  • ALTA Rebrand
  • Light on Kundalini
  • Identity and Business Cards
  • STYLE GUIDES & SYSTEMS
  • ALTA
  • Light on Kundalini
EXPERIENCE
RESUME
About
Contact

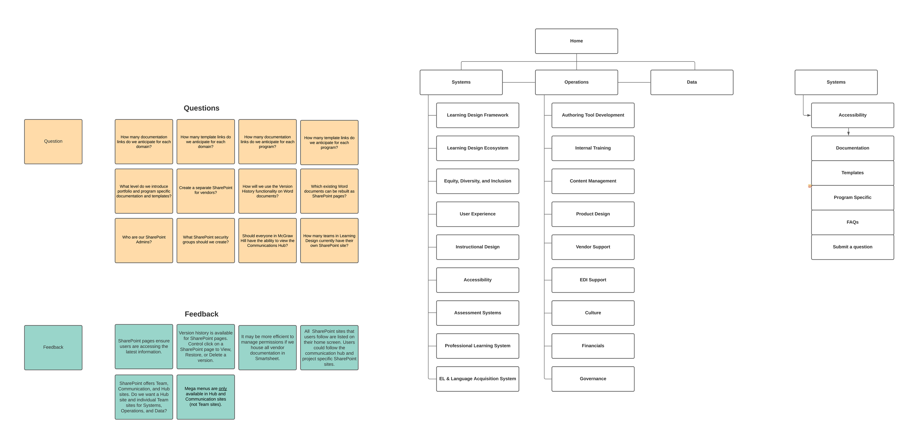
MH Learning Design Hub

Research, Exploration and Design of hub within Microsoft Sharepoint. Purpose to provide a central space for cross-functional teams to share guidelines and information. 
↑Back to Top